Liberty Eagle Academy

Modern Montessori at Home — Infant Community (demo)
LEA Demo Static clickable prototype

Digital Curriculum Prototype

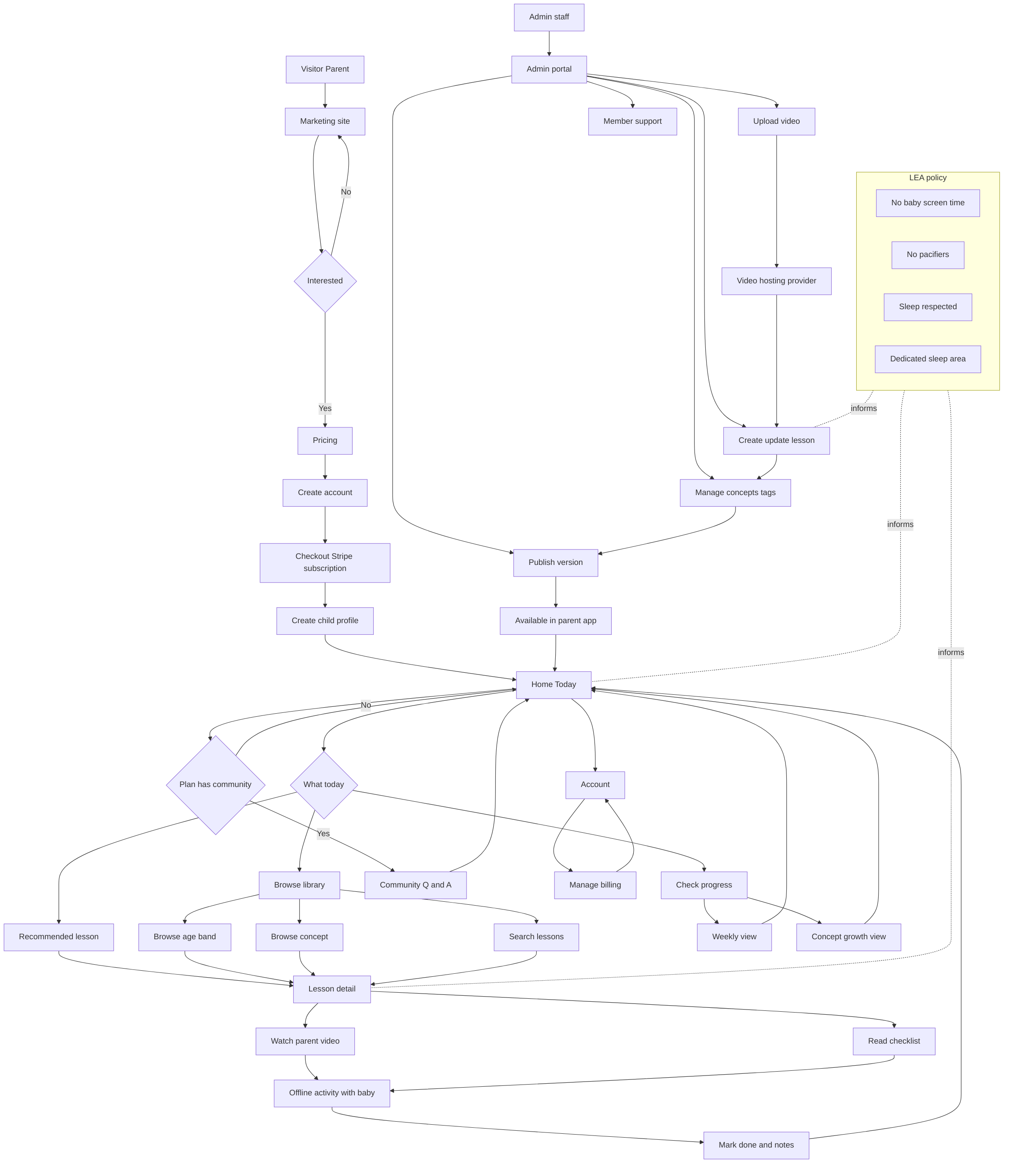
This demo is a parent-first, Montessori-inspired (blended) curriculum platform. It’s designed to answer: “What do I do today?” in under 30 seconds.

  • No baby screen time (parent-only viewing)
  • No pacifiers
  • Sleep respected (lessons are invitations)
  • Dedicated sleep area encouraged

What’s included in the demo

(mock data — no real login or billing yet)

  • Pricing + Signup flow (mock)
  • Today view (recommended lesson)
  • Lesson detail (checklist + video placeholder)
  • Library browse (age bands + concepts)
  • Progress (weekly view)